2024中國工業軟件行業年度觀察
數字化工業軟件聯盟(廣東省數字化學會)工業軟件行業觀察編寫組
(2025年3月)
2023-2027是我國工業軟件提升自主創新能力的重要攻堅階段。去年我們發布了《2023中國工業軟件行業年度觀察》,今年我們繼續總結2024年中國工業軟件行業發生的新進展、新變化。2024年,國際形勢復雜多變、國內經濟增速放緩,但是中國工業軟件行業仍然持續蓬勃發展。整個行業克難奮進,國產工業軟件研發攻關不斷深化,取得階段性成果;在政策和需求紅利催化之下,國產工業軟件走進更多企業,突破了企業“不敢用”、“不想用”的局面。2024年,工業軟件行業延續了2023年的積極發展態勢,并出現新一代AI與工業軟件融合、新場景新模式涌現、打造平臺實現連點成線等新亮點。同時,我們看到國產工業軟件行業的問題依然突出:大多數企業“小弱散”、部分產品低水平重復建設、中小企業融資困難,應當加大并購整合力度以推動行業的高質量發展。伴隨著人工智能、人形機器人、低空經濟、商業航天、新型儲能等新興產業大放異彩,我國的新型工業化邁出堅實步伐。作為新型工業化的重要支撐,中國工業軟件的發展任重而道遠,我們堅信:腳踏實地,路阻且長,行則將至!
2024年行業呈現三大新亮點
2024年,中國工業軟件行業涌現出新一代AI與工業軟件融合、新場景新模式涌現、打造平臺實現連點成線等新亮點,國產工業軟件在創新發展方面取得新進展。
亮點1:新一代AI與工業軟件融合
近兩年,全球新一代AI技術取得了令人矚目的進展。以ChatGPT為代表的大語言模型,憑借強大的自然語言處理能力,實現了與人類自然、流暢的對話和交互,在全球范圍內掀起了AI應用熱潮。2024年DeepSeek等本土化AI大模型不斷實現突破,展現出強大應用、卓越性能和低成本優勢,為新一代AI技術的廣泛應用奠定了堅實基礎。新一代AI技術對全球各行業都產生了深遠影響,也成為了推動工業軟件行業發展的新動力,引發了新一代AI與工業軟件融合的新浪潮。
當前,“AI + 工業軟件”在賦能制造企業提升效率上成效顯著,已成為國外工業軟件廠商的熱門發展方向,呈現高速發展態勢,未來還將在更多領域和場景發揮重要作用,深刻變革國際工業領域格局。
在研發設計環節,國外工業軟件廠商借助AI實現設計自動化以提升效率與質量。如達索系統在3DEXPERIENCE World 2024 大會展示的“Magic SOLIDWORKS”,能自動設計生成3D零件;Autodesk的AIGC 3D工具Bernini,通過自然語言輸入生成3D模型;Ansys針對CAE行業推出SimAI應用,輸入設計形狀就能用機器學習算法預測模擬結果;Cadence推出Celsius™ Studio提供AI散熱設計分析方案,以及Millennium™ Enterprise Multiphysics Platform(多物理場系統設計和分析平臺)生成多物理場數據和數字孿生可視化效果;新思科技發布3DSO.ai,實現AI驅動型3D設計空間優化;Zoo.dev的Text-to-CAD工具,可解釋文本提示生成可編輯的3D文件。在生產制造環節,國外工業軟件廠商利用AI優化生產流程。西門子推出Industrial Copilot for Engineering,能自動生成復雜PLC代碼與HMI圖形化界面,已應用于德國舍弗勒產線;艾默生發布Ovation GenAI,能基于知識進行員工培訓、自動化安排任務,還能挖掘分析數據提供運營洞察和決策支持。
2024年,新一代AI技術在國內亦迎來了蓬勃發展的黃金時期,成為推動新型工業化進程的強大引擎。國內工業軟件廠商敏銳認識到“AI+工業軟件”是未來行業發展的創新方向,紛紛調整戰略、踴躍變革、加大投入、積極布局,涌現出一批全新的“AI+工業軟件”新應用,呈現出方興未艾的局面。
在CAE領域,十灃科技新一代產品集成了自動化數據管理、大模型訓練和工業應用部署功能,能夠實現從快速預測到快速設計的全流程優化。例如,在風資源評估中,利用深度學習算法,通過分析地形數據(如風速、風向和海拔)快速生成高精度風場預測,顯著提升了效率。
在三維CAD領域,新迪數字與gNucleus Al聯合推出GenAI+CAD軟件gNucleus.ai,支持文生CAD零件、圖生CAD零件和文生CAD裝配,將能夠更好地滿足工業設計、產品外觀優化、快速原型設計等多場景需求。
在EDA領域,比昂芯利用AI和AIGC技術自動生成AMS電路前端設計,提出了具有顛覆性的底層電路單元、模塊以及版圖的自動化設計方法,大幅減少了手動設計工作量。
在MOM領域,能科科技利用AI大模型技術打造產品,打造了工藝設計輔助、工藝優化、生產排程、生產過程監控及基于數字主線的制造大數據閉環應用等多個AI場景化應用。
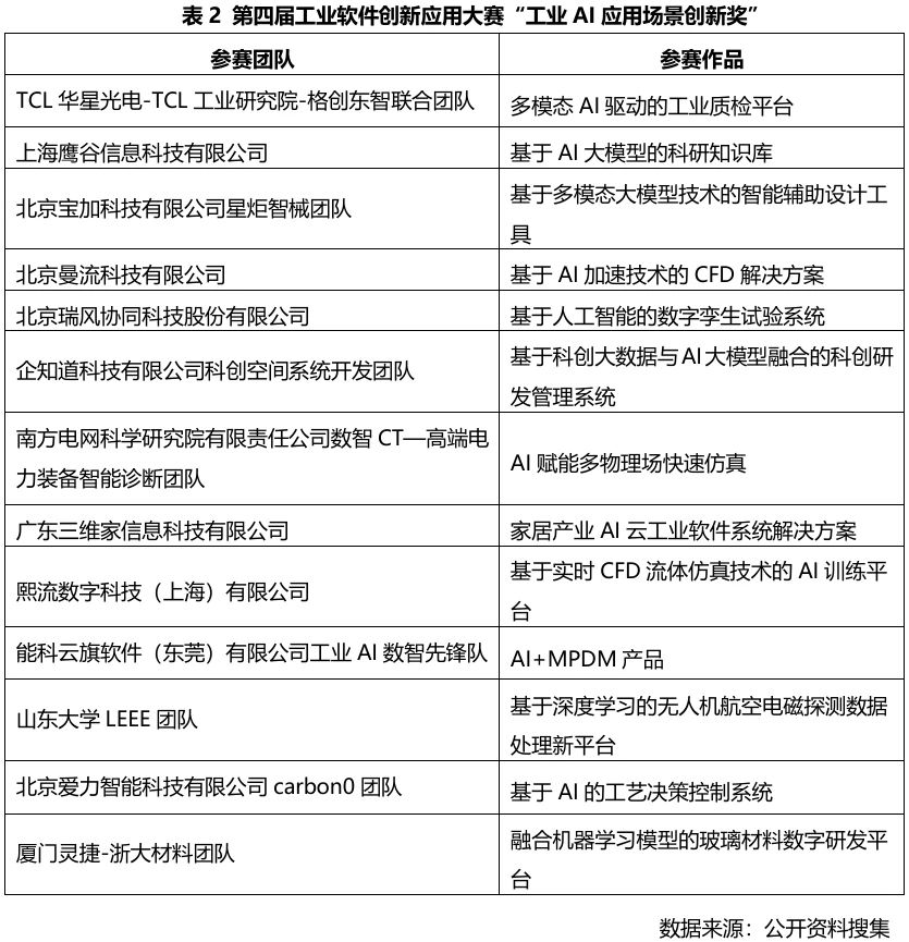
第四屆工業軟件創新應用大賽以“AI+工業軟件”為主題,涌現出一大批優秀的AI創新與應用項目,有98家隊伍參與比賽,有41支隊伍入圍決賽,13支隊伍獲得技術創新獎,13支隊伍獲得應用場景創新獎。


當前,國內工業軟件與AI融合仍處于起步階段,但上述各工業軟件廠商的積極探索已初顯“AI+工業軟件”的巨大潛力。中國科學院院士陳十一在第八屆世界浙商上海論壇上提出[1]:工業軟件與AI融合將引領傳統產業的未來;行業知名專家趙敏在2024年工業互聯網金紫竹論壇上提出[2]:“工軟+工互+AI+其它”歸一的大集成、大融合時代已經到來,新一代工業軟件、新一代工業互聯網、新一代人工智能必將走到一起。
亮點2:新場景新模式涌現
2024年國產工業軟件行業在應用場景拓展方面積極探索,涌現出智慧云工廠、工業軟件免費版本等新場景新模式。
智慧云工廠:以新一代工業軟件云平臺為基石,以訂單等價值服務驅動業務一體化融合為手段,以產業集群競爭力提升為目標的一種網絡化制造新范式。2024年,智慧云工廠新模式開始應用在模具、電子信息、機械裝備等行業。
2024年11月2日,廣東中泰工業科技股份有限公司和華為云計算技術有限公司聯合舉辦的模具智慧云工廠項目啟動會在江西修水縣模具數字產業園順利舉辦。該場景通過共享平臺和數字化轉型來提高效率和降低成本,提出了中國工業軟件新的發展方向和商業模式的可能性。

圖1 模具智慧云工廠項目啟動會
模具智慧云工廠是“1個產業運營服務商+中央平臺共享中心+N家模具云盟工廠”模式的新型集約型產業集群,能夠實現產業資源最大化利用。中泰打造模具數字化百億產業園作為實體平面,華為云為模具產業服務平臺提供數字化解決方案,建設數字平面。
華為云將聯合各工業軟件伙伴(新迪、安世亞太、天喻、中望等)打造面向模具行業產品開發工具鏈,支持模具工程經驗數字化,服務共享設計中心,為內外部設計師提供在線共享協同設計能力。
行業知名專家趙敏認為[3]:在智慧云工廠運營模式下的新一代產業集群,可以不限時間和地點,接入云端設計者(各類企業、設計院所、自由職業者)和其它行業的智慧云工廠,隨時隨地進行全球化、多行業交叉的、跨界融合的設計和制造。
工業軟件免費版本:為了普及復雜、專業且昂貴的工業軟件,國內工業軟件企業提供永久免費的個人版本,大大降低使用門檻,使其能夠被更廣泛的普通用戶所使用和掌握。比如:2024年上海新迪推出面向個人用戶、完全免費的天工CAD個人版,近年來山大華天、北京精雕等也推出了類似的面向個人用戶的免費版本。
行業知名專家田鋒認為[4]:免費經濟學在中國工業軟件產業有巨大發展前景,其具體做法包括打造工業軟件云平臺、工業軟件的基礎版本免費提供。免費不是目的,是吸引用戶的手段,讓盡量多的用戶使用,獲得用戶流量,讓生態運轉起來,然后利用流量設法變現。其實,就是從中挖掘具有高級需求的用戶,有償提供增值服務和高級模塊。
工業軟件免費版本的推出使得更多的人能夠參與到工業產品的設計和創新中來,激發了全社會的創新活力。伴隨著人工智能、云計算和開源化的發展,工業軟件普及化將成為重要趨勢。
亮點3:打造平臺實現工業軟件“連點成線”
2024年工業軟件行業從工具鏈集成平臺和創新合作平臺兩方面進一步發力:多個工具鏈平臺集成方案發布以支持工業軟件“連點成線”;同時創新合作生態平臺紛紛建立,借助合作平臺“串珠成鏈”。
工具鏈集成平臺使企業在產品設計、仿真和工藝等全流程中實現數據的無縫管理,通過平臺各類數據能夠在同一環境下進行交互和共享,構建起以角色、業務、流程為中心的數字化協同環境。
2024年11月29日,華為云在2024中國(深圳)工業軟件產業發展論壇上,聯合生態伙伴發布了華為云硬件開發工具鏈解決方案最新能力、進展和成果。華為云硬件開發工具鏈通過“平臺+APP”的模式,實現工具軟件與數據管理平臺的解耦,讓工具和數據分離。并致力于打造工業數字底座黑土地,支撐伙伴點工具“連點成線、串珠成鏈”。
圖3 華為硬件開發工具鏈工業數字底座iDME價值發布
2024年各地紛紛成立工業軟件應用創新中心、研究院、實驗室等行業聯盟,加速生態培育和成果轉化。

《工業軟件云戰略》一書提出:企業數字化需要跨部門和跨企業協同,“小、弱、散”的國產工業軟件產業更需要大協作。必須把工具“連點成線”才能支持組織的高效能運作。為此數字化工業軟件聯盟(廣東省數字化學會)積極倡導云化和服務化架構,制訂系列CAX工具的數據、文件、API標準,支持用戶企業將國產軟件工具“連點成線”。
2024年行業面臨的問題
全球工業軟件通過不斷并購日益集中化,而中國工業軟件行業依然面臨“小弱散”,部分產品低水平重復建設、中小企業融資困難等問題,行業需要加大并購和整合力度來解決這些問題。
問題1:大部分企業“小弱散”
《工業軟件云戰略》一書提到:中國工業軟件企業整體呈現“小(50%企業人數在200人左右)、弱(整體競爭力不強)、散(大多數只在特定行業或單點有競爭力)”的狀況。整個行業缺乏領軍企業來主導和推動工業軟件行業的整合。
►中國工業軟件企業數量眾多但規模普遍較小。根據工信部公布數據,2024年前11個月,工業軟件產品收入2682億元。據天眼查統計,截止目前的應用開發相關的工業軟件企業數量30000+家,企業平均收入不到900萬。
►產業集中度較低,難以形成規模效應。根據CIMData報告,中國PDM市場國內CR5企業僅占據約20%份額,其他眾多國內中小企業分享剩余40%份額;中國CAE市場國內CR5占據不到15%份額,其他眾多國內中小企業分享剩余的35%份額。

圖4 CIMData PDM和CAE中國市場份額
►企業之間各自為戰,難以形成強大的合力。工業軟件企業之間缺乏有效的合作機制,難以實現資源共享和優勢互補,制約了企業之間的合作。造成這種狀況的部分原因在于:
1. 競爭壓力。工業軟件市場競爭激烈,企業為了保持競爭優勢,往往選擇封閉式發展。
2. 標準缺失。工業軟件領域標準的缺失導致企業各自為戰,難以形成合力。
3. 協同不足。鼓勵企業間協同發展的政策支持力度、協同技術平臺和生態平臺建設都有待加強。
問題2:低水平重復建設
工業軟件尤其是研發設計類軟件,目前參與建設的廠商眾多,呈現產品功能同質化、產品能力偏低、市場競爭內卷等局面。
以研發設計軟件的基礎核心組件三維幾何建模引擎為例:2023年全球市場規模只有約8000萬美元,目前國際商業主流三維引擎以西門子(Parasolid)和達索(AICS、CGM)兩家為主,而國內有約10家企業擠入該賽道。三維內核引擎的開發需要巨大的研發投入、持續的迭代改進、以及三維CAD/CAE等應用廠商的應用驗證配合,行業明顯呈現出分散重復建設的局面。
在國內仿真市場領域,行業知名專家田鋒認為在當前中國仿真市場低水平重復現象嚴重:眾多企業集中在基礎功能開發,如在結構力學、流體力學等基本仿真模塊上反復投入,卻沒有形成具有核心競爭力的高端產品。以仿真行業為例,低水平重復建設具體表現在:
功能同質化:許多國產仿真軟件在功能上高度相似,缺乏差異化創新。以某大型央企集團為例,其重大裝備研制中廣泛應用結構分析軟件,其中90%以上依賴進口;國內結構分析軟件整體大部分功能相近,重復建設嚴重。
資源分散:企業各自為戰,研發資源分散,難以集中力量攻克核心技術瓶頸,導致整體技術水平提升緩慢。
產品偏低端:開發的仿真軟件偏基礎功能,難以滿足復雜需求,且難以在高端制造業進行推廣。
問題3:中小企業融資困難
2024年工業軟件領域的融資事件、融資金額相比2023年創新低,融資環境進入寒冬。據牛透社統計,2024年工業軟件領域融資事件24起,同比減少了30%以上;融資金額約20億,同比減少10%左右,且融資向頭部企業集中。
縱觀整個ToB軟件市場,技術支撐、垂直行業、工業軟件這三大類連續兩年保持為融資核心領域的TOP3。其中,2021年是近四年里的“融資高峰年”,隨后幾年進入調整期,2022年間無論融資數量還是金額大幅下滑,這與宏觀經濟環境、資本市場收緊及行業泡沫清理密切相關;2023年的回升顯示行業逐步走向理性,優質項目開始重新受到資本青睞;2024年融資總額未見顯著復蘇,但行業資金更加聚焦于核心領域和頭部企業。
圖5 牛透社 ToB軟件年度投融資走勢
針對工業軟件行業上述問題,如何解決并走向高質量發展成為當務之急。
知名行業專家林雪萍和易賦指出:并購和整合是工業軟件巨頭近二十年來發展的主旋律,工業軟件巨頭的企業成長史就是一部并購史[5]。2024年全球工業軟件領域再掀并購巨浪,以新思科技史無前例的350億美元收購Ansys為最。國際工業軟件,進入活火山一般的活躍交易期,而且往往都是以大型交易為主力戰場[6]。
一方面,工業軟件巨頭之間進行并購整合,補全能力版圖;另一方面,工業巨頭也不斷并購工業軟件企業,強化自身軟件實力。

反觀國內工業軟件行業,總體上工業軟件企業并購數量不多,并購金額不大。
“他山之石,可以攻玉”,電子五所研究員謝克強等提出工業軟件行業并購的邏輯在于:工業企業軟件化趨勢要求進行并購整合,工業軟件發展規律要求進行并購整合,工業軟件企業發展壯大要求進行并購整合。國內工業軟件并購整合迫切需要政府和資本加大扶持力度,謝克強建議:
1. 系統謀劃海外并購工業軟件企業近期并購以歐洲和日本工業軟件企業為重點。瞄準具備底層核心技術但市場欠佳的中小企業,推動國有資本與民營企業緊密合作,聯通香港資本市場打通境內外并購資源,并注意規避風險。
2. 鼓勵國內企業之間開展并購合作一是鼓勵大型制造企業并購國內工業軟件企業。推動央國企“鏈主”企業并購或戰略投資國內工業軟件企業。二是鼓勵國內工業軟件企業以合作促合并。
3. 做好企業并購的支撐與幫扶工作一是設立大型引導型并購基金支持企業并購。鼓勵資本與政府組建大型引導型并購基金,支持國內企業圍繞工業軟件,面向企業并購重組、成長型企業、海外并購等方向進行投資。二是加強咨詢服務,并提供并購指導。
4. 企業勤練內功,增強生態整合能力國內工業軟件企業應該靜下心來修煉內功,避免資源分散、人才流失。當企業具備足夠的技術實力和資金支持、能實現產品落地、能做產業生態并有強大并購整合能力時,并購便成了水到渠成的事情。
2024年行業大事記
2024年,中國工業軟件行業在政策、標準、產品、會展、競賽、產教融合等方面繼續保持活躍。
1、工業軟件標準建設
2024年,融標委、信標委積極推動行業標準、團體標準的立項工作。數字化工業軟件聯盟(廣東省數字化學會)構建新一代工業軟件標準體系架構,積極推動工業軟件團體標準的制訂并推動五項行業標準立項。

2024年,數字化工業軟件聯盟(廣東省數字化學會)制定和發布了多項團體標準。

2、工業軟件相關政策
2024年,工信部等多部委、各地方政府進一步出臺工業軟件相關政策,其中《工業重點行業領域設備更新和技術改造指南》提出了2027 年完成約 200 萬套工業軟件和 80 萬臺套工業操作系統更新換代任務。

3、工業軟件會展和競賽
2024年各地舉辦了多個重要的工業軟件會展,推動工業軟件的技術創新和應用發展。

2024年,舉辦了多個重要的工業軟件競賽,為工業軟件領域的專業人士和學生提供了交流、展示和合作的平臺。

4、新發布的工業軟件產品
2024年,國內工業軟件廠商推出了若干款全新產品和年度版本,覆蓋CAD、CAE、EDA、MBSE、PLM、MBM、內核引擎、工具鏈平臺等多個產品領域,極大填補了研發設計工業軟件領域的空白,為國產工業軟件的國產替代夯實了基礎。



5、工業軟件產教融合
2024年,國內舉辦了多個產教融合相關活動,在促進學術界與工業軟件行業交流合作的同時,也為學生、教師提供了更多的交流和實踐機會。通過教育、產業、人才的融合,推動工業軟件行業的科技創新和中國制造業的轉型升級。

總結
2024年是中國工業軟件行業繼續發展的一年,出現了多個新亮點;同時我們也看到,整個行業在規模、應用、融資等方面仍面臨各種困難。2023-2027是我國工業軟件提升自主創新能力的重要攻堅階段,道阻且長,行則將至,期待2025年工業軟件行業譜寫新篇章!















