2024年6月24日,全國科技大會、國家科學技術獎勵大會在人民大會堂隆重召開,會議揭曉了“2023年度國家最高科學技術獎獲獎人”“2023年度國家自然科學獎獲獎項目”“2023年度國家技術發明獎獲獎項目(通用項目)”及“2023年度國家科學技術進步獎獲獎項目(通用項目)”。
儀器儀表行業的多家會員企業和個人參與的項目分別獲得了“2023年度國家科學技術進步獎獲獎項目(通用項目)”的一等獎和二等獎,充分證明了獲獎企業及個人在科技創新方面的卓越成就,這不僅是他們自身的巨大榮譽,也是整個儀器儀表行業的榮譽。讓我們共同為獲獎企業及個人表示衷心的祝賀!
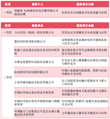
他們是(排名不分先后):

國家科學技術獎是我國科學技術領域的最高榮譽,旨在獎勵在科學技術進步活動中做出突出貢獻的個人、組織。榮獲此獎,不僅是對企業(個人)科技創新成果的肯定,更是對企業(個人)未來發展的鼓勵和期待。我們堅信,儀器儀表企業和個人未來會為我國科技創新事業貢獻更多力量,為國家的科技進步和經濟發展注入更多的活力和動力。
再次向獲獎的企業和個人表示最熱烈的祝賀!祝愿在未來的科技創新道路上繼續取得更加輝煌的成就!















