自 1799 年法國學者蒙日發表《畫法幾何》以來,工程師們一直使用二維平面工程視圖來表達產品,然而受制于紙制二維工程圖的表現力, 在從實物向抽象的二維視圖表達方式上浪費了設計師 / 工程師大量的精力去定義和識別,很難避免出現歧義和偏差。隨著計算機和軟件技術的發展,出現了第 2 代工程語言,即在飛機設計領域逐漸采用三維數字化實體設計加電子化二維投影工程圖的表達方法,大幅度提高了設計效率和質量,使得設計及制造技術人員可以在有三維實體模型參考的情況下進行二維工程圖的判讀,是產品設計工程語言領域的革命性進步。近幾年,隨著大型三維協同設計軟件以及基礎標準研究的進步和成熟,在航空制造領域逐漸采用基于全三維數字化模型的協同設計并逐步成為第3 代工程語言。
基于模型的定義(Model Based Definition,MBD),是美國機械工程師協會及波音公司等經過 10 多年的基礎研究,并在波音 787 飛機上正式全面推行的新一代產品定義方法。在基于 MBD 技術的產品設計中,用一個集成的三維數字化實體模型完整地表達產品信息,即將制造信息和設計信息(三維尺寸標注及各種制造信息和產品結構信息) 共同定義到產品的三維數字化模型中,同時融入知識工程和產品設計 / 制造標準規范等,從而取消二維工程圖,保證了設計數據的唯一性。MBD 不是簡單的三維標注 + 三維模型,它不僅描述產品幾何信息,而且定義了三維產品幾何信息和非幾何的管理信息(產品結構、產品制造要求、BOM 等),使用人員僅需數模即可獲取全部信息,減少了對其他信息系統的過度依賴。
近些年,MBD 技術在國內外均處于深入發展的完善階段。波音和空客在此方面起步較早,基礎研究積累較好,應用較為成熟。國內新飛機型號也采用了三維數字化設計并推廣了基于MBD的設計方法,但在MBD 定義和使用基礎技術研究方面還處于跟蹤摸索階段,尤其是基礎標準和設計規范研究領域差距較大,缺乏設計制造一體化思維,基于 MBD 的工藝設計及數據管理方面也處于應用探索階段,深度和廣度有待進一步提升。近幾年智能制造受到廣泛關注并越發受到制造業的重視,但成功實施智能制造的前提是產品設計的數字化、制造技術的自動化以及信息系統與物理硬件集成化。產品設計數字化是智能制造最根本的要求,先進高效的工藝設計則是數字化的產品與自動化制造系統之間的橋梁,是實現智能制造的關鍵環節之一。
在飛機型號研制過程中,整個項目的數據呈現金字塔模式。產品設計部門主要進行產品設計數據定義,其側重于產品功能的完整性和技術可行性,其數據處于金字塔頂端;制造工藝系統則需要在產品設計數據基礎上,對產品的可制造性、零部件裝配協調、供應商產品數據定義和控制、生產線工藝布局規劃、工藝裝備設計、制造構型、裝配流程設計等進行全面分析和規劃,其數據量大且邏輯復雜,處于金字塔中低端。以前受產品采用二維圖樣設計方法的限制, 制造工藝系統大部分工作只能采用串行模式開展,因此制造單位一般需要制造昂貴的物理樣機進行系統和工藝協調,效率低、協調精度差、返工多、損失大。
隨著三維數字化設計軟件技術和計算機技術的進步,特別是產品采用 MBD 設計后,為制造工藝系統全面采用數字化工藝設計提供了數據和技術保障,制造工藝系統可以直接利用產品數字模型并行開展工藝性審查、裝配方案設計、生產線規劃、制造構型策劃、工裝設計、物料采購等工作,大幅度提升了工作質量和效率,產品數字模型已經成為開展并行工程的信息載體和技術保障。當前,制造工藝系統以產品數字模型為基礎,在以下幾個工藝設計領域進行了有效的探索和應用。
1 基于數字模型的裝配協調
與產品設計側重于不同專業間的布置協調不同,產品制造是一個動態的、分階段的、不斷變化的過程。在零件加工、部件裝配、總裝測試等不同階段,產品與工藝裝備之間以及各級供應商之間均需要對其協調界面進行分離面劃分、控制要素識別、容差分配等裝配協調工作。以前裝配協調大都采用紙質文檔、圖表、實體標工、樣件等,其流程過長、數據分散,使用和存儲要求高,標工及對應工裝需要定期檢查維護,成本高、管理難度大。
計算機技術、數字化設計軟件技術、數字化制造及測量技術不斷成熟,為飛機裝配工藝開展數字化裝配協調提供了技術保障,工藝系統可以在產品數字模型基礎上對飛機裝配過程中所需控制的協調要素采用數字量進行表達和協調。通常, 此類模型稱為制造協調數據集,可在產品設計模型基礎上通過數字量的形式進一步分解和描述零組件、裝配件以及工藝裝備的容差分配、測量要求、制造狀態等工藝控制要求,如圖 1 所示。

圖1 協調數據集的主要功能
協調數據集減少了實體標工的使用,提升了制造協調精度,大幅度降低了研制成本,同時采用基于模型的協調數據集后,全機協調數據可以與產品數據協同設計、統一管理,并作為唯一的協調數據源(圖 2),保證了裝配協調技術要求的準確性和完整性,提高了使用靈活性,降低了管理難度。

圖2 某型號全機協調數據集
2 基于數字模型的生產線三維工藝規劃
2.1生產線工藝規劃分類及存在問題
生產線規劃有多種類型,按階段可劃分為前期規劃及后期規劃,前期規劃重點在于總體需求和總體目標的決策,后者側重于詳細需求的設計和布置。相對來說,前期規劃更加重要,尤其是涉及廠房等固定設施的生產線,前期需求決策失誤會造成資金和時間上的重大損失,比如廠房尺寸不滿足飛機通過條件,吊車選型不當,桁架承載能力不足等。按新建和改建來分一般有兩種,一種是全新設計建設,本類型可能是應對全新的產品也可能是原有生產線的擴建;另一種是基于現有廠房等設施的改進改造,此種類型可能是更換產品也可能是為了原有產品的產能改造等。前者由于沒有歷史負擔,可以按照產品及其產能最新要求進行全新規劃設計,而后者則較為復雜,一般廠房等技術設施改造注意事項太多,需要從成本控制、原有設施布局可利用性、可通過性等多方面綜合考慮。
飛機生產線作為航空制造企業最重要的生產設施之一,如何充分利用有限的生產面積進行科學合理的規劃是保證生產線高效運行的重要課題。不管是新建飛機裝配廠房還是對現有廠房或生產線進行改造,其建設周期一般較長,需要提前開展規劃,且飛機的裝配工藝流程復雜,裝配型架及生產輔助設備眾多,特別是很多飛機部件價值高、裝配周期長, 廠房內很多設施如吊車、機床、大型裝配型架等一次安裝后很難進行布局更改。如果正式投產之后再進行較大規模的工藝優化很可能導致風水電氣等布局的重構,不但改造費用昂貴甚至會導致生產線的長期停產, 因此提前對飛機生產線進行全方位的工藝規劃,理順裝配流程和空間分布,保證飛機部件安全順利地生產和運輸,盡可能地優化廠房生產設施的布局是一項重要工作。
以前生產線工藝規劃主要采用平面縮比模型和繪制平面簡化工程圖的方法進行。前者是按比例制作不同的小模板來模擬飛機部件,在空地上或桌子上大致模擬廠房工藝布局,如圖 3 所示;后者則是手繪圖紙或者借助二維繪圖軟件繪制框圖替代飛機部件進行生產線的工藝規劃, 如圖 4 所示。

圖3 采用平面縮比模型進行生產線工藝規劃
上述兩種方法都只能在二維的角度上籠統地進行規劃,無法從三維空間的角度評價工藝流程和設施布局的合理性,如吊車的空間布置和部件吊裝、運輸路徑分析等。隨著計算機技術和三維設計軟件的進步,采用三維數字模型開展生產線工藝規劃成為可能,也只有采用基于數字模型的三維可視化技術才能全方位地進行生產線的工藝規劃。

圖4 采用平面簡化電子工程圖進行生產線工藝規劃
2.2基于數字模型的生產線三維工藝規劃
在不同類型的生產線規劃建設中,面向全新產品的生產線設計或生產線改造屬于最為復雜的類型,本文就此類生產線在不同階段下的三維工藝規劃流程及方法進行闡述。
(1)生產線前期三維工藝規劃。前期工藝規劃雖不像后期詳細規劃那樣要求細致,但必須保證整體規劃和布局的科學和合理性,避免后期出現顛覆性更改,是對后期詳細規劃的頂層設計。采用三維可視化的技術能夠更為直觀有效地實現廠房前期規劃的要求,但此階段飛機還處于總體設計階段,細節結構等屬于初步設計甚至未開始,因此缺少飛機部件詳細參數,不過隨著雙方工作的不斷推進,必要參數一般可及時獲取。制造工藝系統的裝配方案處于總體論證階段,沒有確定的工裝設計三維模型,需要規劃技術人員依據飛機研制總方案和現有經驗進行工裝簡化模型的設計。生產線改造還需要進行現有廠房設施測量和建模,對規劃人員經驗和技術水平要求較高。另外,還需選擇適于模型快速設計迭代的三維規劃軟件,與產品設計軟件可進行數據交換且利于方案展示,比較適于此階段工作的軟件建議選擇CATIA、DELMIA 以及3DS MAX 等。此階段主要在于生產線流程的梳理、主要工藝裝備及廠房主體設施的建模、生產線三維總體布置及模擬分析等,如圖 5 所示。

圖5 廠房及工藝裝備等的建模與布置
(2)生產線后期三維工藝規劃。隨著產品設計成熟度的不斷提升以及工藝系統的各類制造方案業已成熟,生產線經過前期方案的規劃已基本確定主要參數。此時要逐步開展生產線詳細且全面的規劃,此階段所需的工藝裝備數據已經較為完善,可在規劃時直接使用,生產線中各類工裝的布置、氣源、電源等的管線均采用數字模型進行定義。在全面分析產品生產流程基礎上,從三維立體空間的視角合理設計并對物流通道以及主體工藝流程開展三維數字化虛擬仿真模擬,避免物流瓶頸、運動干涉以及生產線運行不暢等問題,此階段盡量選擇與產品設計相同的軟件開展工作,保證數據的無縫銜接,提高工作效率。當前國內飛機設計一般采用 CATIA 軟件,因此生產線后期工藝規劃可采用 CATIA 進行布局規劃,采用 DELMIA 系統開展生產線制造工藝過程仿真驗證。

圖6 基于DELMIA系統開展的生產線功能虛擬仿真
圖6 為基于 DELMIA 系統開展的生產線產能虛擬仿真驗證。通過對生產線詳細分析和優化,可進一步完善和細化生產線數字模型,最終實現工廠完整的數字化規劃和設計,并與實際工廠統一管理,實現工廠的數字孿生,作為生產系統進行運維的技術支撐,為實現數字化工廠打好基礎。
3 基于數字模型的制造構型設計
3.1產品制造構型設計存在的問題
隨著研制模式的變革和市場發展的需要,飛機研制逐步采用主供模式。供應商負責零部件制造,主制造商負責大部件和系統的總裝集成,這要求主制造商不但要對全機涉及的所有零部件供應商在廠際之間進行高效的協調,同時主制造商需對供應商所負責的零部件交付狀態進行準確描述,以便供應商按照主制造商要求的狀態進行交付,滿足飛機不同供應商提供的部件之間的軟硬件交付要求。當前國內主制造商一般通過交付規范書明確供應商零部件交付要求,采用紙質版或二維電子說明文檔形式進行交付狀態定義,即通過大量文字并附部分的形式描述飛機交付狀態。此種方法編制過程以文字為主,工藝技術人員需耗費很大精力將飛機產品設計要求和特殊工藝要求轉換到文字描述中,供應商在閱讀過程中需要重新還原設計要求和主制造商的特殊工藝要求,容易出現識別偏差,不利于工藝信息快速準確的傳遞,同樣也不利于主制造商檢驗技術部門快速識別供應商交付零部件的實際狀態。因此,在三維數字化設計已經成熟的背景下,采用基于數字模型的供應商零部件三維數字化交付規范,即在三維環境下定義供應商零部件制造技術狀態要求,是完全可行且必要的。
3.2基于數字模型的供應商產品制造構型設計
產品設計主要考慮功能設計,其構型設計一般按專業劃分,不同專業設計在總體部門的協調下完成各自專業的零部件設計。工藝部門需按照供應商現狀進行廠際技術狀態策劃,明確供應商制造構型,因此需要將設計構型按照實際情況轉化為制造構型,對于如何定義供應商零部件的構型狀態,要考慮供應商和主制造商各自技術和管理要求,提升管理效率。在主供模式下,主制造商只開展總裝及試飛工作,零部件均由相關供應商提供,因此供應商交付的零部件作為總裝階段的零部件,也是開展總裝工藝指令編制的配套輸入,故需按總裝工藝流程要求明確供應商需制造的零部件狀態,例如部件的制造細節要求,如余量、留位、導孔等。另外還要考慮零部件質量控制、裝配協調、工藝裝備以及入廠驗收等要求。對于主制造商,供應商制造構型應盡可能集成工藝設計部門、質量部門、采購部門以及車間裝配工藝要求,目標是實現對供應商零部件制造和交付狀態統一、完整、準確的表達和控制,使其作為供應商構型狀態控制的唯一數據源。
(1)基于數字模型的供應商產品制造工作包定義。
綜合設計構型特點、主供模式管理要求、總裝階段工藝設計數據輸入要求、產品入廠檢驗驗收要求,供應商制造構型可采用工作包形式進行劃分,即將設計構型按照實際制造分工進行分解重組為以供應商為單元的工作包,每個工作包中劃分為部組件和散件狀態。對于部組件或散件工藝技術細節要求以及其他相關要求,通過單獨的數字模型(描述制造交付要求的模型 , 簡稱交付 R 模型) 進行表達。所有供應商的工作包統一規劃,即為全機制造構型(可簡化理解為 PBOM)。
從國內外主供模式分析,供應商主要分為兩種類型,第 1 種是僅負責單一結構或系統的制造,此類稱之為專業化供應商;第 2 種可提供多種系統件的制造,此類稱之為集成供應商??湛凸镜墓讨饕羌晒?,波音公司的主要供應商既有集成供應商也有專業化供應商。針對不同類型的工作包分工,可采用兩種不同的構型劃分方式,具體如圖 7和 8 所示。
上述工作包中所述的部組件狀態、散件狀態以及交付 R 模型分別描述供應商零部件的制造過程及交付時的構型和細節技術狀態要求,兩者統一組成供應商產品制造構型。
針對某一型號主要供應商均只負責專業化零部件制造的特點,供應商制造構型可按圖 7 模式進行定義。采用上述劃分方案可以將供應商交付的零組件構型與總裝階段消耗的配套進行有效銜接,保證供應商交付的零部件狀態與總裝物料需求的一致性, 圖 9 所示為供應商交付構型與總裝工藝設計配套輸入的關系。
主制造商完成總裝階段裝配工藝指令設計后可形成總裝階段的詳細物料清單和需求拉動計劃用于供應鏈部門制定全機采購計劃。
(2)基于數字模型的供應商零部件三維數字化交付規范設計。
在主供模式下,供應商需要主制造商明確其零部件交付時的具體狀態,如零部件數量、導孔位置及數量、裝配孔位置及數量、余量的位置及參數、臨時連接的部位等實物狀態;需要明確其負責零部件的相關工藝測試要求,如部件測量數據以及相關系統試驗性能等;同時還需要明確相關軟件材料,如實物構型、測量報告、試驗報告以及質量報告等。通過采用基于模型的三維數字化交付規范,可以保證供應商制造零部件時所需工藝信息的完整性、準確性和可讀性。三維數字化交付規范由部組件構型、散件構型以及交付 R 模型組成(架構形式見圖 7 和 8),部組件及散件為設計構型的分解和重組,底層零件與產品設計一致。

圖7 面向專業化供應商的制造構型定義
部組件構型中 ICI(CI 為構型項,ICI 為不變構型項,無版次控制;VCI 與 LCI 為可變構型項 , 有版次和有效性控制)構型項全部清除,僅保留設計構型中的VCI 和 LCI 及以下層級。針對部分 VCI 和 LCI 項會出現跨供應商的情況,需要進行拆分,同時要與原有 VCI 和 LCI 關聯, 以便同步跟蹤設計更改,不過此類情況會導致制造構型管理變得復雜,因此應在設計構型策劃階段與相關設計人員進行協調,細化構型分離面, 避免 VCI 和 LCI 項跨供應商的情況出現,盡可能地保證設計模塊劃分與制造模塊劃分一致。

圖8 面向集成供應商制造構型定義
散件項即供應商以散件形式交付的零件和小組件,與部組件相同, 存在拆分設計構型項的情況,故工藝技術人員應在設計構型策劃階段協調,將單個工作包的散件置入單個VCI 或 LCI 中,便于設計更改跟蹤和實物構型控制,簡化管理流程。

圖9 供應商交付零部件與主制造商MBOM關系
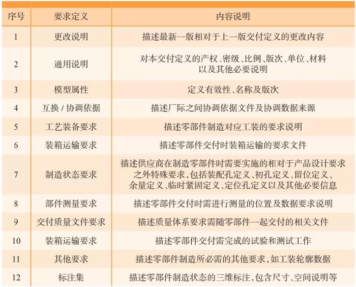
交付 R 模型用于描述供應商零部件制造的細節要求以及質量、試驗等管理要求,同時還需要明確數據交互的基礎信息。交付 R 模型采用 MBD 形式表達,采用飛機坐標系進行相關模型定義,以 MR(Manufacturing Requirement)進行命名,其主體架構如圖 10 所示。編制人員或供應商使用人員將交付 R 模型與對應產品同時加載即可在三維可視化的環境下進行編制或讀取。圖 11 所示為某飛機部件交付R 模型集的使用示意圖。

圖10 交付R模型總體架構

圖11 某飛機部件交付R模型使用示意圖
采用 MBD 形式表達零部件制造技術狀態時,可充分利用其信息量承載大的特點,將工藝狀態要求、管理要求等盡可能多的信息采用標準化的描述定義到模型中,按照某型號對供應商的管理要求,交付 R 模型詳細設計說明見表 1。

表1 交付R模型詳細設計說明
4 裝配工藝規劃和指令編制
當前,國內大部分裝配工藝設計部門依然按照傳統方式進行裝配工藝的規劃和指令編制,導致三維數字化的產品數據在裝配工藝設計階段出現斷層,使得三維數字化的產品設計數據無法準確完整傳遞給工藝設計部門,數據的準確性、連續性被割裂,手工編制裝配指令費時費力,工人現場使用時還需查閱大量設計技術文件以及各類工藝性文件,可讀性和操作性極差,一線操作者理解困難,現場指導作用較差。
因此,裝配工藝設計部門需要適應全三維數字化設計的新形勢,開發三維數字化裝配工藝設計系統,基于產品數字模型進行裝配工藝的設計和規劃。

圖12 基于DELMIA系統的工藝設計系統典型架構
圖 12 為基于 DELMIA 系統的工藝設計系統典型架構。工藝人員利用設計部門在設計系統中設計并發放產品的三維數模,通過數據接口將產品數據導入裝配工藝設計系統,并將產品的三維數模關聯到每個工序上,在三維可視環境下進行工藝規劃和零組件劃分,直觀地反映裝配狀態和工藝過程,最后生成現場使用的三維可視化裝配指令來指導現場生產。
基于數字模型的三維數字化裝配工藝設計不僅是編制三維裝配指令,而是貫穿裝配工藝設計的整個過程,不同階段有不同的側重點,這個過程主要包含以下 3 個階段。
第 1 階段:工藝系統接收產品初步設計模型,分析產品結構特點,與設計人員協商初步確定工藝分離面并制定初步的裝配方案;然后在三維仿真軟件內進行裝配方案可行性的初步分析,制定總體裝配方案,分析可能的裝配難點和重點,本階段也稱之為前期工藝性審查。
第 2 階段:工藝系統接收較高成熟度的產品設計模型,在三維仿真軟件內對重點部位(必要時對全部)結構件、管路、自動化裝配設備等進行裝配過程和人機功效的詳細仿真分析,發現并解決產品、工裝以及工藝方面的問題,如圖 13 所示。

圖13 人機功效及自動化裝配虛擬仿真
第 3 階段:按照設計部門發布的最終三維 MBD 設計模型,創建PBOM,其架構參照圖 7 和 8。在數字化工藝設計系統中進行裝配工藝的詳細規劃和細節設計以及資源庫的創建,在三維可視化的環境下進行零組件以及標準件的劃分,在全三維的環境下對裝配指令進行工步級的細節編輯及工時定義,編制從工步級到站位級的裝配工藝流程, 最終生成現場使用的標準格式的三維可視化裝配工藝指令(也可定制輸出二維工藝指令)、零組件物料需求清單和物料拉動計劃等,如圖14~17 所示。

圖14 裝配工藝規劃及零組件劃分

圖15 裝配工藝流程規劃

圖16 裝配工藝指令工時定義

圖17 標準格式的三維可視化裝配工藝指令
基于模型的三維裝配工藝設計系統可按照相關業務需求,實現工藝設計數據結構化管理及審簽控制,其通過數據接口可以與 ERP 以及 MES 系統進行集成,給相關系統提供物料采購信息以及現場執行所需的工藝數據信息。同時針對民機研制過程中適航審查要求所需輸出的 6 大類報表等均可自動創建和輸出,提高了工作效率和數據的準確性、完整性。















